寒假期间,党委学生工作部认真贯彻全省、学校安全稳定工作会议精神及学校各项工作部署,落实好学生安全教育管理各项工作。
一、做好学生教育管理
印发《关于做好2025年度寒假学生安全教育工作的通知》《关于做好2025年春季开学学生教育管理工作的通知》,做好学生安全教育、宿舍隐患排查、重点学生关心关怀等工作。发布《致全体学生与家长的一封信》,提醒家长共同做好学生假期安全教育管理。

《关于做好2025年度寒假学生安全教育工作的通知》

《关于做好2025年春季开学学生教育管理工作的通知》

学校召开2024-2025学年寒假学生工作部署会

学校组织开展寒假前“一站式”学生社区安全卫生联合大检查

《致全体学生与家长的一封信》
二、加强学生关心关怀
对有需要的学生及时发放临时困难补助,同时组建校院两级家访工作队伍,走访入伍学生家庭以及家庭经济困难学生家庭,覆盖省内外多地,发放慰问物资。

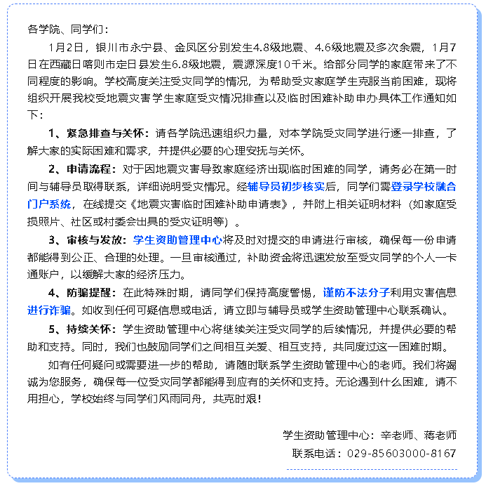
学生资助| 关于启动开元地震临时困难补助的通知

各学院走访入伍学生家庭

风雪无阻送温暖,精准资助暖新春——学校开展 “精准资助基层行”家访活动
三、强化学风考风建设
加强先进典型宣传,为荣获国家奖学金、励志奖学金学生,定制个性化喜报,家长和社会反响良好;全体辅导员做好学生考风考纪教育;寒假期间推荐同学们好书阅读。

幸福感满满!学校向国家奖学金、校奖学金获奖学生家庭寄送喜报!

诚信考试教育

这个寒假!一起读好书
四、持续心理健康教育
为做好寒假期间学生心理健康服务工作,开元专兼职心理咨询师将于寒假期间持续面向全体学生提供线上心理咨询服务,确保有需要的学生能及时、便捷的获得心理支持和专业帮助。

大学生心理健康教育中心2025年寒假期间线上心理咨询服务值班安排