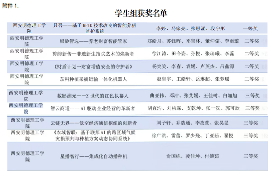
近日,由中国国际贸易促进委员会商业行业委员会、中国国际商会商业行业商会、中国商业经济学会联合主办的2025年全国高校商业精英挑战赛创新创业竞赛创业计划赛道全国总决赛圆满收官。在这场汇聚全国高校创新创业精英的国家级A类学科竞赛中,开元学子再创辉煌,最终斩获国家级奖项10项,其中,一等奖1项、二等奖4项、三等奖5项。同时,开元凭借出色的组织与培育工作,被大赛组委会授予 “最佳院校组织奖” ,实现了竞赛成绩与组织荣誉的双丰收。


大赛自启动以来,历时数月,吸引了全国600余所高校的数千支团队参与角逐,优异成绩的取得,是开元师生协同创新、共同努力的成果。获奖项目覆盖智能制造、金融科技、智慧养老、文化创意等多个领域,集中体现了学校在推动跨学科融合、培养学生创新精神与实践能力方面的显著成效。

未来创新创业学院将继续坚守育人初心,持续优化“以赛促教、以赛促学、以赛促创”的培养机制,致力于为全校学子构建更为优质的实践平台,激发创新潜能,为学校培养高素质应用型人才贡献力量。