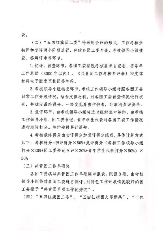
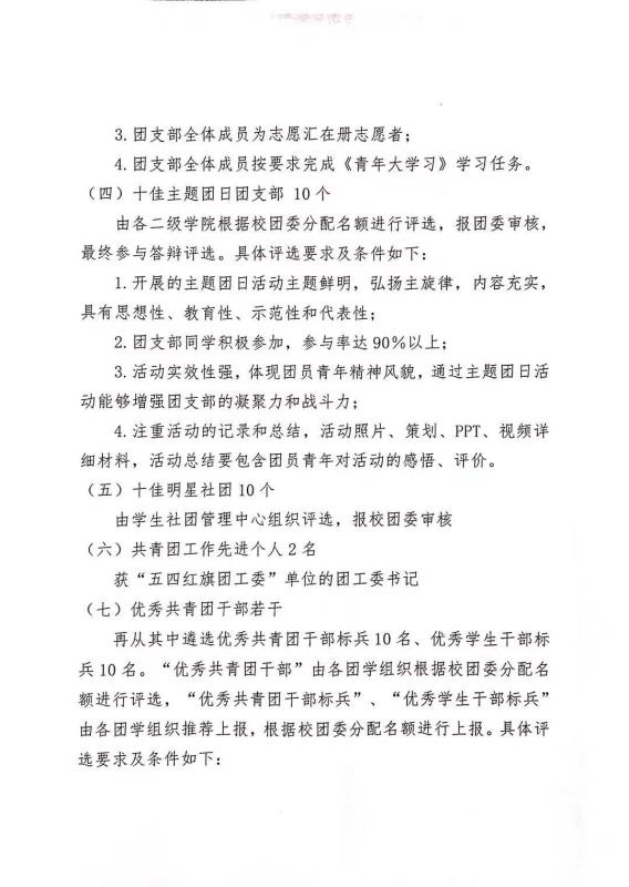
Ky开元集团

教工| 学生| 校友
明德主页| 融合服务门户| 图书馆| 董事长信箱|
  • 首页
  • 团委概况
    • 团委简介
    • 组织架构
    • 人员简介
  • 思想引领
    • 青马工程
    • 主题团日
  • 团学组织
    • 学生会
    • 学生社团
  • 理论学习
  • 实践育人
    • 社会实践
    • 志愿服务
    • 青春榜样
  • 资料中心
    • 团发文件
    • 重要讲话
    • 相关下载
  • 办事指南
  • 青年之声
  • 视频展示
当前位置: 首 页 > 正文
通知公告
通知公告

关于评选2020——2021学年学校共青团工作先进集体和优秀个人的通知

发布时间:2021年03月10日 11:19浏览次数:

 

 

 

  • 附件【'附件1一团工委考核自评表.doc】已下载次
  • 附件【附件2—集体申报表.docx】已下载次
  • 附件【附件7—十佳主题团日团支部.docx】已下载次
  • 附件【附件5—五四红旗团支部标兵量化考核指标.docx】已下载次
  • 附件【附件8—汇总表.docx】已下载次
  • 附件【附近6—共青团工作单项奖申报表.docx】已下载次
  • 附件【附件3—个人申报表(校级组织用)(1).docx】已下载次
  • 附件【附件4—个人申报表(各二级学院用)(1).docx】已下载次

上一条:关于开展2021年(上半年)系列主题团日活动的通知

下一条:关于转发举行全民十四运 健康陕西在行动标语口号和短视频征集活动的通知

【关闭】

学校地址:陕西省西安市长安区Ky开元集团 邮编:710124 版权所有@Ky开元集团 技术支持:网络信息化中心  ICP备案号:陕ICP备13005374号-4 陕公网安备 61011602000474号